搜索
名称
描述
内容
快速咨询
采购电话:
18621776768
021-6789-7696
网站首页
特种不锈钢
200系
300系
400系
双相不锈钢
沉淀硬化钢
超级不锈钢
镍基钛合金
钛及钛合金
哈氏合金
高温合金
蒙乃尔合金
英科耐尔
英科洛伊
精密合金
耐蚀合金
尼孟镍克
优特钢
工模具钢
铜合金
纯铜
黄铜
青铜
联系我们
TI&NICKEL ALLOYS
镍基钛合金
单击"品牌故事"可了解我们的事业部品牌史。单击"详细信息"可预览每个牌号的详细介绍。
获取采购帮助
18621776768
品牌介绍(材料目录)
钛及钛合金
蒙乃尔
英科耐尔
哈氏合金
尼孟镍克
海恩斯
耐蚀合金
高温合金
精密合金
英科洛伊
上海赢雄有色金属供应链
TA18(GR9)
供应规格:板材、带材、管材、棒材、卷材等
【点击-价格咨询】
市场价:
0.00
价格:
0.00
类别:
镍基合金
供应规格:
板材、带材、管材、棒材、卷材、锻件、线材
仓库:
赢雄仓库
钢厂:
太钢、东特、宝钢、沙钢、抚顺、包钢、舞钢、武钢等
类别:
钛合金
供应规格:板材、带材、管材、棒材、卷材等
【点击-价格咨询】
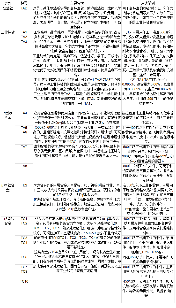
钛及钛国内外相近(相似)牌号对照表:
扫码加微信,询价采购快人一步
销售经理微信在线
赢雄为你提供优质服务
了解详情
联系我们
关于我们
加工制造
库存表
我们将继续保障我们以客户需求为导向的全球战略的实施。
我们为客户提供能满足他们需求的产品解决方案。
优秀的加工制造技术保证客户的权益。
我们针对每个产品系列开发了专属的"现成品计划"